
深夜!過火3平米,死亡4人!附:“小火亡人”警示錄11月13日23時25分,山東省濟南市消防救援支隊接到報警稱,科院路一居民住宅發生火災。濟南市消防救援支隊立即調派12名指戰員、2輛消防車到場處置,23時42分明火被撲滅。此次火災過火面積約3平方米,造成4人死亡。據了解,起火建筑為一棟6層磚混結構居民住宅,起火位置位于...

考試作弊!消防設施操作員考試全科成績無效,3年內不得報考!近期,消防行業特有工種職業技能鑒定(福建)站發布一則考試違紀違規通報。違紀行為:使用電子設備偷拍鑒定設備、替考!處理結果:給予違規考生全部科目成績無效處理,并將其行為記錄誠信檔案庫,長達5年,且3年內不得參加考試。綜上處理結果,大家一定要引以為戒...

智淼消防煙槍性能介紹火災探測器加煙實驗器是我公司經多年研究,重復實驗后定型生產的一種工具,其結構設計公道,外型美觀,操作便利。實用于各種型號離子、光電煙感探測器。為各利用火災報警體系的 單位測試火災探測器報警功能及裝置施工工程單位裝置驗收進程中之工具。其工作原理,是以棒香為煙源,利用微型風泵通過特別設...

消防煙槍 感煙探測器功能試驗器 消防檢測設備火災主動報警體系、消火栓體系、主動噴水體系、防煙排煙體系、火災應急照明體系等常用防火滅火體系機能的儀器跟工具,檢測箱設備齊全,設計選型公道,經國度法定計量檢丈量單標定,合乎有關標準。利用證明,檢測箱易于控制,操作便利,適于現場利用,可實用于施工單位體系...

消防設施維修保養設備— 建筑工地消防安全知識1.施工班組工人有任務踴躍加入施工現場任務消防步隊,進步施工現場消防自救才干;2.施工班組必須堅持防火保險班前活動每天進行,堅持焊接、油漆、防水等危險作業進行防火保險技巧交底制度,及時消除火災隱患;3.電工、焊工從事電氣設備裝置跟氣焊切割作業,要有操作證...

消防系統管路加裝電伴熱保溫工程施工安裝方案1 前言冬季對于沒有采暖措施的消防管道是一種考驗,電伴熱管道保溫針對管道冬季經常出現凍裂凍爆的現象做出相應解決方案,消防管道與人們的生活息息相關,其意義更為重大。電伴熱帶作為一種有效的消防管道防凍解決方案,在消防管線及噴淋系統中,一直被廣泛應用,其工作原理...

關于落實建設單位工程質量首要責任的實施意見關于印發落實建設單位工程質量首要責任實施意見的通知蘇建規字〔2021〕3號各設區市住房和城鄉建設局(建委),無錫、南通市市政和園林局,徐州市城市管理局:為貫徹落實《住房和城鄉建設部關于落實建設單位工程質量首要責任的通知》(建質規〔2020〕9號)(以下簡稱《通知》...

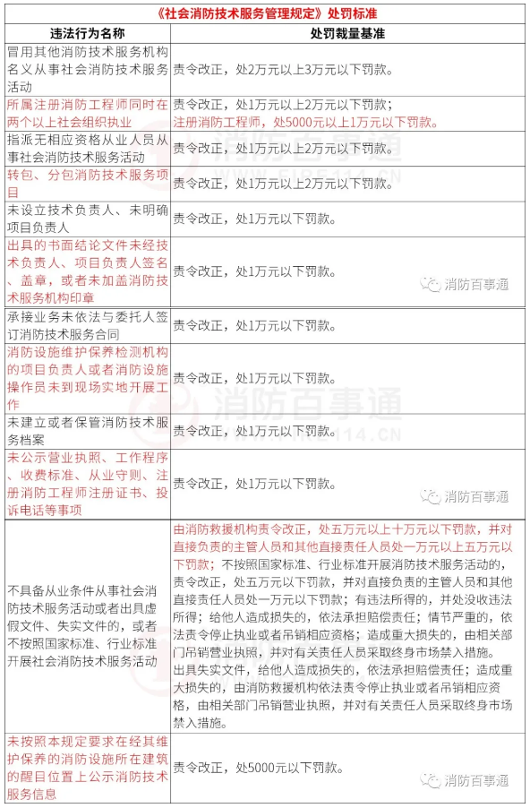
消防技術服務機構被處罰的主要問題點最近,很多省份地區報出了消防技術服務機構被處罰的新聞資訊。那么消防技術服務機構被處罰的主要問題有哪些呢?(一)從業條件不符合。人員配備不能滿足要求,聘用低級別人員從事高級別工作,甚至派遣無資格、不懂專業的人員從事服務活動,部分機構存在一級注冊消防工程師“證在人不...

江蘇消防水帶儀器配置試驗方案消防水帶儀器配置實驗計劃1、概述實用于有襯里消防水帶,消防濕水帶等消防水帶的型式考試跟出廠考試。1.1水帶內徑公稱尺寸跟公差。見表1,參考GB6246-2011第4.2節1.2水帶長度及尺寸公差:見表2 參考GB6246-2011第4.3節1.3水帶工作壓力、實驗壓力、爆破壓力。見表3,參考GB6246-201...

消防檢測儀器在消防設施如何檢測及使用方法用途?消防配電系統的檢測方法●●1)查看消防控制室及各消防設施最末一級配電箱的標志,以及儀表、指示燈、開關、控制按鈕。2)核對配電箱控制方式及操作程序并進行試驗:自動控制方式下,手動切斷消防主電源,觀察備用消防電源的投入及指示燈的顯示。。 人為控制方式...
微信掃碼 關注我們
工作時間:周一至周六(9:00-18:00)4006-598-119
移動電話15262554119
Copyright © 2010-2025 yuxintruck.com 智淼消防 版權所有 地址:江蘇省蘇州市常熟市黃河路275號城市之星119室 網站地圖 (XML?/?TXT) 技術支持:消防檢測儀器網
蘇公網安備32058102002156號 ICP備案證書號:蘇ICP備19022074號-17